摘要:
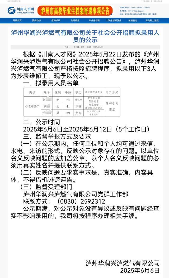
“北京大学、爱丁堡大学毕业生去当燃气抄表工?”近日,一份关于四川泸州华润兴泸燃气有限公司社会公开招聘拟录用人员的公示名单... “北京大学、爱丁堡大学毕业生去当燃气抄表工?”近日,一份关于四川泸州华润兴泸燃气有限公司社会公开招聘拟录用人员的公示名单在网上疯传。公示名单显示,该公司拟录用3名抄表维修工,其中一人为爱丁堡大学的研究生(24岁),一人为北京大学的本科生(41岁),还有一人为四川师范大学艺术设计专科生(39岁)。
★“名校毕业生当抄表工”引热议
5月23日,川南人才网发布了一则泸州华润兴泸燃气有限公司的社会公开招聘公告。公告显示,此次招聘的岗位为抄表维修工,招聘人数为3人,学历要求为大专及以上,专业不限,年龄45周岁及以下。
岗位要求中提到,应聘者具备燃气相关知识,具有燃气行业从业经验者优先。具有特种设备安全管理和作业人员证(钢管焊接)和特种作业操作证(焊接与热切割作业)优先。工作地点为泸州市各乡镇管理所。
拟录用人员的名单公示后,两个顶尖高校的名字显得格外“扎眼”,无疑成为网友关注的焦点。
评论区瞬间分裂成两大阵营。一部分网友痛心疾首:“浪费国家资源”“北大清华的使命不是抄表”;而另一部分人则持相反观点:“劳动无贵贱,基层岗位需要高素质人才”“抄表为何不能是北大清华的人”。
还有一些网友质疑,“抄表这么难吗?已经要上升到国际化了吗?”“又是我们不知道的跳板?”
★公司通报:系北大成教本科
媒体记者曾致电泸州华润兴泸燃气有限公司,相关工作人员表示,招聘和拟录取名单属实。“我们最近确实在组织社会招聘,据我了解的是,北大那个本科生是自考函授的,但因为有规定,录取名单上面不能写是不是全日制,所以就没有把函授写进去。这种函授的,人家可能是自己去追求,一直在不断进步。”
该工作人员告诉记者,该公司的抄表维修工工资并不高,公示期如果没有发现问题就会正式录取。
该工作人员表示,近两年该公司招聘到高学历人才的情况并不多。“像我们这种偏向一线的单位招聘到研究生还是比较少,像那个爱丁堡大学的研究生,经过试用后肯定是会希望好好培养的。”
6月10日,泸州燃气公司发布通报,对拟聘人员情况作出说明:曾某某,女,24岁,爱丁堡大学国际关系专业硕士学历;罗某,女,41岁,北京大学国际经济与贸易专业成人高等教育本科学历;汪某某,男,39岁,四川师范大学艺术设计专业成人高等教育专科学历。
★北大成教VS爱丁堡硕士
北京大学继续教育学院官方网站2013年曾发布国际经济与贸易专业简介,其中提到,“学生毕业后,适合在政府机构、事业单位、金融机构、各类公司和企业从事贸易和经济管理工作。”
还有不少网友关注到有两名拟聘人员年龄在40岁左右,感慨在这个年龄重新找工作难度很高,并不是每个中年人找工作都这么顺利。
而另一位爱丁堡大学毕业生的背景则展现了截然不同的教育轨迹。创建于1583年的爱丁堡大学,是英语国家中第六古老的顶尖学府,在2024年QS世界大学排名中高居全球第22位。这座学术殿堂走出了28位诺贝尔奖获得者、3位图灵奖得主,以及众多改写人类文明进程的名字:丘吉尔、图灵、达尔文、罗素、亚当·斯密等。
一些留学机构公布的数据显示,爱丁堡大学国际关系专业硕士项目时长为1年,目前学费为30500英镑(约合29.5万人民币)。但就申请难度而言,相对于爱丁堡大学其他优势专业,其申请门槛并不算高。
★高学历基层就业的常态与争议
从今年初到现在,类似事件频频引发社会热议。
今年3月,“985研究生退学摆摊日入700元”话题登上热搜。故事的主人公费宇是复旦大学公共卫生系的研究生。自从费宇选择在成都街头售卖土豆泥后,有人赞他“打破学历枷锁”,有人批他“浪费教育资源”。
同样在今年3月,一则“北大毕业生转行做正骨师”的新闻引发关注。这位名叫张乐超的年轻人北大毕业后做正骨师,曾被人误解,甚至被同学踢出群聊。有人说他是“北大败类”,有人称他为“学霸推拿师”,还有人觉得他是骗子。
今年4月,“北大博士入职民办高校”再次引发关注。2024年,北大博士彭辉入职民办本科高校温州商学院,有人说他“为钱放弃学术理想”“没做好职业规划”。一年过去,彭辉表示自己“不后悔”。
社会对高学历人才基层就业的强烈反应,折射出多重深层矛盾:
就业压力:据央视新闻报道,2025届高校毕业生规模预计达1222万人,同比增加43万人。
价值冲突:“学而优则仕”传统观念与“劳动无贵贱”现代价值观的碰撞。
教育焦虑:家庭对教育投入的高成本与基层岗位相对低回报的反差。
人才观念:“人尽其才”的社会期待与个人职业自主选择权的矛盾。
★家长课堂
可以与孩子讨论,岗位价值该如何衡量?是依据社会标签,还是实际创造的社会效益?家长可以分享自己行业中的“普通岗位”,分析这些工作在整个系统中的重要性。
★大象新闻说
在很多人看来,抄表维修工这个岗位,应该吸引不了北大的毕业生甚至留学硕士。一方面,人们认为所学知识用不到工作上,是一种“浪费”;另一方面,有些人怀疑里面存在“猫腻”。
不过我们需要明确一点:只要招聘程序合法合规,录用过程公开公正,这样的职业选择本身就无可非议。社会应当给予每位求职者充分的尊重与宽容,理解并保障他们根据自身情况和志向作出职业规划的权利。
无论身处何种岗位,只要脚踏实地、尽职尽责,用心做好本职工作,这样的劳动者就值得尊重。
互动话题
如果您发现孩子未来从名校毕业选择从事基层工作,您会如何与他/她探讨这个选择?
文章综合自长安街知事、中国新闻周刊、读特新闻、九派新闻、极目新闻等
河南公布高考查分时间!这些问题你需要提前了解
河南:6月12日开始!网上填报志愿再次模拟演练,附流程
高考生,免费!最全整理
编辑:牛娇娜 | 审核:靳晖 彭向华
